首页 股票入门 看盘解盘 跟庄技巧 炒股技巧 选股技巧 买入技巧 卖出技巧 短线操作 K线 技术指标 分时图 均线 成交量 MACD 股票书籍 视频 

技术分析: 线图 成交量 分时图 移动平均线 MACD KDJ  趋势分析 BIAS RSI OBV DMI BOLL SAR W%R ROC  波浪理论 江恩理论

炒股技巧: 如何选股 买入技巧 卖出技巧 看盘技巧 跟庄技巧 短线技巧 涨停战法 炒股心得 止损技巧 解套技巧 炒股技巧 看盘绝招 新生300天 

股票投资: 股票入门 股票知识 股票术语 股票投资 新股投资 股票分析 基本面分析 股票开户 港股投资 美股投资 股票配资 股指期货  巴菲特

 天才股票网 > 股票书籍 > 股市经典技术指标 >

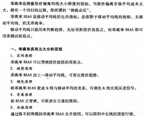
乖离率BIAS指标的原理

 

 

相关文章:

 移动平均线的应用法则
 均线分析原则技巧
 均线的买入时机
 均线的卖出时机
 用均线系统选股
 均线死叉金叉选股法
 用均线选龙头股
 用双均线系统交易
 用均线判断股价走势

关注微信公众号

手机学习炒股知识技巧

 


上一篇文章:

下一篇文章:
返回目录页: 股市经典技术指标


图解教程:



推荐教程

K线图入门与实战
成交量入门与实战
分时图入门与实战
MACD入门与实战

跟庄入门与实战
选股入门与实战
均线入门与实战
KDJ入门与实战

热点教程             更多

新生300天K线图解
看盘绝招图解教程
经典K线组合图解
涨停操作技巧图解
股市经典技术指标
主力筹码分析教程
涨停盘口解读绝技
股票投资赚钱技巧

K线图解教程大全
主力盘口语言图解
新手看盘图解入门
分时操作技巧图解
看盘高手操盘实战
K线图解操盘教程
均线图解操盘教程
成交量价图解操盘

股票书籍             更多

股票入门知识教程
K线入门图解教程
炒股入门与绝招
用K线应用指南
股票投资指南
炒股抄底技巧
股票技术指标大全
分时图分析庄家
趋势炒股法
经典底部K线形态
经典头部K线形态

股票新手入门教程
技术指标买卖信号
K线形态分析大全
如何抓住上涨行情
实战分时十五计
投资大师小传
均线基本图形图解
股市投资心态
捕捉涨停战法
股神巴菲特传
K线组合图解

Copyright 2021 天才股票网 www.11159.com 联系我们